-
2020-04-23
-
2020-04-23
-
2020-04-23
-
2020-04-23
-
2020-04-23
更新时间:2020-04-23浏览:次评论: 条
2020-04-23
2020-04-23
2020-04-23
2020-04-23
2020-04-23
陆续复学,网课这锅“夹生饭”怎么炒?
一场声势浩大的网课轰轰烈烈地进行了近两个月,屏幕这头,老师每天脑秃眼瞎加想哭,上一秒,刚为收齐作业沾沾自喜,下一秒就会被后进“神兽”谜之作业气到生理性反胃。
屏幕那头,自觉的孩子依旧自觉,不自觉的孩子永远在溜号。复学在即,这种冰火两重天的煎熬就要结束了?来听听家长和老师的声音:
我3月初就开始上班,孩子一个人在家,这孩子一点自觉性的都没有,中午十一点要“骂起”,晚上十一点要“骂睡”……
网课已经学到第3单元了,前面两个单元跟没学过一样,本子上全是“恐龙蛋”……
每天改作业像坐过山车,偶尔“眉开眼笑”,常常“眉头紧皱”,还时不时来个“心惊肉跳”,怎么破?……
NONONO,网课这锅“夹生饭”已成定局,又一轮的脑秃眼瞎加想哭才刚刚开始。
要想大厨上身,将“夹生饭”回锅做成“蛋炒饭”,一起来试试以下三招。
1 筛
线上教学弊端之一,是见课不见“人”。精准备课,既要筛出“生米”,还要筛出“生人”(对需要掌握的知识点一知半解的孩子。)怎么筛?
一筛单元知识点。提前将全册各个单元知识点梳理出来,形成框架目标及课时目标,在此基础上分清已学与未学,轻识与深知。
二筛网课疏漏点。梳理出网课应讲而未讲到的重点,讲了但没有讲透的难点,哪怕是省市组织骨干教师录播的网课,也建议师生同上,为后期教学做准备。
三筛学生的易错点。在一线老师的眼里,世界上最遥远的距离莫过于学生的起点与考点之间的距离。为“看见”并缩短这个距离,从学生第一天上网课起,我们精心设计了每课的导学案。导学案分课前预习,课中导学,课后复盘三部分。
课前预习以趣为主,重提示,课中导学设计一个好的话题或思考路径,课后复盘则是根据本课重点设计的题型。这是对学生网课学习结果的直接反馈。学生的易错点就是新学期教学的原点。
2 选
“生米”筛出后,就要对教学内容进行选择、分类、排序和整合。砍掉可以自学的,避免重复的,针对易错的,最后确定学生在单元中“要学的”内容。
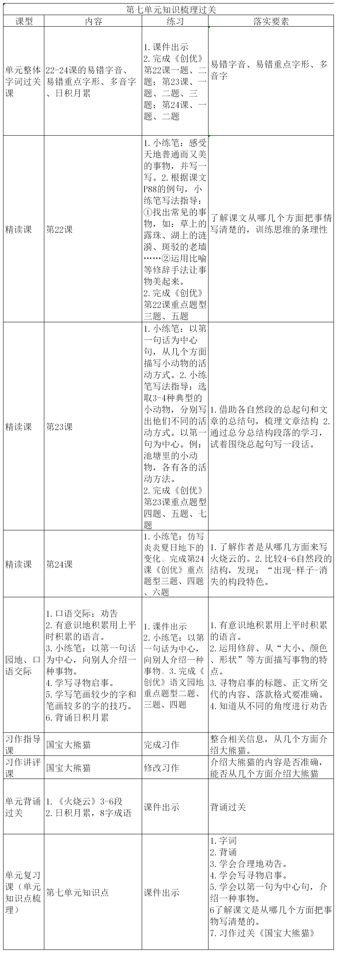
字词易错的归一类,精读课文的归一类,习作问题归一类。再用语文要素将这些散落的知识碎片串起来,构建成完整的知识体系。比如三年级下册第七单元:
3 改
一改课型。面对夹生饭,若真要“零起点”教学,非把老师学生逼疯不可。真正意义上的从零开始,是在前期网课学习结果上的乘一零,而非乘以零。既要兼顾前期网课学习的结果,又要在这个结果上进行再加工和精加工,这样的课,可称之为“反刍课”。改变课型 ,变常态的教学课型为大单元背景下的整体推进课。一个周10节课,刚好可以完成一个单元的教学。
二改教学。课时数减少,意味着教学方式亦要跟着改变。网课是老师讲,学生听。复学后就得倒过来,让学生回到课堂的中央,把学习的时间还给学生。
每节前25分钟精讲,后15分钟精练。精讲以设计指向语文要素的学习活动为主体,重在活动中解决学生网课中筛出的共性问题,比如三年级下册《花钟》一课,在精读补充课里,我们设计了两个学习活动:
为了让不同层次的孩子在有限的学习时间里得到充分地发展,老师要未雨绸缪,做好学习小组的重建。根据孩子网课学习的情况,将后进的“神兽”分到各小组里去,鼓励生生互助学。学得好当的小老师,在教中巩固。暂时没学会的,在伙伴的帮助下调整节奏,找回学习状态。化整为零,消化掉“夹生饭”。
三改练习。练习挑着做,可做可不做的,果断删掉,必须要做的,符合三个要求:一是和当节课的教学内容挂钩,二兼顾不同层次学生的需要,三要有知识技能和思维上的生长点,题量宁少毋滥。
网课不好上,夹生饭也不好炒。


同学们严格按照以下八大步骤学习 英语中高考冲刺成绩涨分至少10+! 为解除家长同学们对于涨分的疑惑 奇速英语将八大步骤公开展示
发布时间:2020-04-17 浏览:190次 评论:条
为什么说中高考英语逆袭仅需30篇文章就能达到涨分10分以上的效果? (1)这30篇阅读文章近乎涵盖了初中1600/高中3500个大纲要求
发布时间:2020-04-16 浏览:122次 评论:条
今晚20点蔡章兵教授 第二场腾讯公益直播开始预定 直播主题 学会这几招终生受益 英语阅读如同看中文一样轻松 (适合中小学师生及家
发布时间:2020-04-03 浏览:220次 评论:条
要想招生好服务就要好,招生模式也要好,更要定好招生战略,还要形成品牌影响力,也要有好的教师团队......看到这种只想说一句,
发布时间:2020-04-03 浏览:191次 评论:条
奇速英语为何涨分快?奇速英语秋季在线直播课有何特色?奇速英语作为中国英语培训十佳品牌、中国在线教育百强品牌、CCTV全国中小
发布时间:2020-04-01 浏览:303次 评论:条