
2020高考因疫情延期1个月,相关专家解读这一政策,第一是考虑学生安全问题,第二是保证高考的公平性。
但对于很多同学来说,这场史上最难高考,注定是不公平的。
一
网上教学,贫困地区学生影响大
贫困地区与经济发达地区的教育资源不均衡的现象一直存在,但这场持续数月的疫情无疑再次给了贫困地区学子当头一棒,即使有免费网课,这些孩子要不就是没有网络,要不就是没有学习设备,想听课也听不了,这部分学生可以说是被耽误得最严重的。
自学的学习质量跟有专业老师辅导的学习质量,自然是有差距的,虽然高考录取政策有意识地在向贫困地区学生倾斜,但是有限的录取名额对数以百万计的贫困学生来说,还是杯水车薪。
二
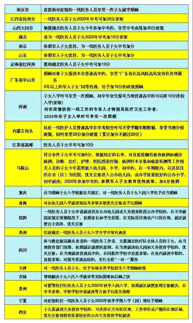
一线抗疫医护子女有优抚政策
随着我国疫情防控形势向好,多地都出台了对于抗疫一线医护子女的中高考优抚政策,在2020中高考中,可对其子女采取加分或优先录取的政策。

消息一出,还是引起了不小的社会舆论,公众质疑的原因主要有4点:
1、教育资源本身具有稀缺性,这个政策是否破坏了高考的公平性?
2、参与抗疫的医护人员很多,怎样界定“一线医护”?
3、父母的功勋,是否应该由孩子来享受?
4、政策倾斜的直接受损对象,不是那些家境优渥的中产,而是贫寒子弟。
三
各地开学时间不一致
从4月7日开始,已经陆续有一些地区的毕业生年级率先返校复课,但也有一些地区学生,至今仍没有复课,在家上网课的效果跟在学校上课的效果,还是有区别的。
并且,对于大部分同学来说,在家学习会存在缺乏自制力、学习方法不得当等问题,导致学习效果大打折扣,疫情再次将同学们置于不同的起跑线,这种情况下,再去谈论“公平”,似乎也没有了说服力。

外界因素是会阻碍学习的脚步,但大学不会因为你是碰上了疫情,还是学校停课,就破格录取。
每年高考都会有黑马出现,你是想寒窗苦读十二年给别人当炮灰,还是想一鸣惊人,考上梦想的大学?现在距离2020高考只有不到三个月的时间,这个时候每天再花大量的时间去机械性地死记硬背和刷题,都是在做无用功,你只会发现,背了很多、做了很多,但是知识不进脑子。那到底该如何利用有效的时间,来进行高考冲刺呢?
四
三大科备考策略
语文
1.系统梳理语言运用、文言文、古文化基础知识,利用零散时间查漏补缺。
2.集中阅读现代文经典文章,要把握其文体特征、基本思路和命题倾向,并对经典题型认真训练,比较自己的答案和标准答案,找出差距,研究分析,找出规律,掌握技巧,形成能力。
3.作文:集中研读涵盖自我、社会、自然等方面的10至15个经典的作文素材,重点积累15句相应的名言警句,回顾自己中学以来的心路历程,整理高中以来自己最为关注并形成个人一定见解的问题、现象、理念等,研读高考作文发展等级的评分标准,写几篇最能体现自己特点和水平的限时作文,从而提升高考作文的应考能力和信心。
4.定期认真完成整套语文试题,保证试卷训练手感和速度,并且积累一些固定题型的答题模式和套路,如古诗文鉴赏等题。
数学
1.要“做题”,“做存题”
在最后四个月里,主要解决两个问题:一是扎实学科基础,二是弥补薄弱环节。
要解决这两个问题,就是要“做题”“做存题”。所谓的“存题”,就是现有的、以前做过的题目。高三党可以重新翻看这些资料,把过去的知识点进行重新梳理和“温故”。
2.错题重做
要重拾做错的题,特别是大型考试中出错的题,通过回归教材,分析出错的原因,从出错的根源上解决问题。
错题重做是查漏补缺的很好途径,这样做可以花较少的时间,解决较多的问题。
3.回归课本
结合考纲考点,采取对账的方式,做到点点过关,单元过关。对每一单元的常用方法和主要题型等,要做到心中有数;
结合错题重做,尽可能从课本知识上找到出错的原因,并解决问题;
结合题型创新,从预防冷点突爆、实施题型改进出发回归课本。
4.适当“读题”
读题的任务就是要理清解题思路,明确解题步骤,分析最佳解题切入点。
读题强调解读结合,边“解”边“读”,以“解”为主。“解”的目的是为了加深印象;“读”就是将已经熟练了的部分跳过去,单刀直入,解决最关键的环节,收到省时、高效的效果。
5.基础训练
到了冲刺阶段,训练应以客观题和解答题为主,其训练内容应包括以下方面:基础知识和基本运算;解选择题、填空题的策略;传统知识板块的保温;对知识网络交会点处的“小题大做”。

英语
1.多用碎片时间,避免大突击大跃进
英语学科可以随时随地进行复习。因此同学们可以见缝插针地学英语,更可以作为两个学科复习中间的调剂。如单词、词组,每天记背几个或加深记忆。课文每天朗读一至三篇。
2.以翻译为主
从近几年全国各地的高考题可以发现,英语越来越倾向于能力的考査。因此抽点时间多朗读,多研究英语翻译,即语言意思,才是考好英语的关键。
3.多研究高考真题,少死扣模拟题
高考考査要点比较全面且难度适中。同学们可以把近五年的高考题从头到尾做一下,熟悉高考的思路。模拟题要有所选择,由于模拟题有的偏难,同学们可咨询老师,该放弃的就放弃,不要死扣。

4.多练习阅读理解和完形题
高考非常强调语篇意识,即使是语言运用题,读不懂题干也不可能做对题目。
“得阅读者得天下”一句话概括了高考英语获取高分的秘密。掌握英语高分的窍门在于阅读与语意的理解。
英语的本质是客观、精确。英语和语文不同,它非常讲究逻辑思维,可以说是一门纯“理科”式的语言学科。记住,学好并考好英语的前提是:客观和精确。
除了复习层面的策略调整,同学们也要注意对心理压力的调节。如果感到恐惧、担心、悲伤等,都是正常现象,要充分地理解和接纳自己,要相信情绪很快就会消散,自己可以回到正常的生活节奏。也可以通过与家人或朋友倾诉来宣泄这些情绪,或是采用连续的长而深的呼吸来让自己放松下来。
今年高考报考人数达1071万,创十年报考人数新高,不少地区今年也首次采用了新高考全国卷,加上新冠肺炎的冲击,可以说,今年的高考充满了变数。
或许你改变不了外界形势,左右不了生活变数,但选择的自由握在你自己手中,你依然可以选择坚持、选择自律、选择努力,选择积极主动的人生,去看不一样的风景。
文章整理于网络 版权归原作者所有
如有侵权请联系删除